2024年自行监测方案
2024-01-31

2024年自行监测方案_00.jpg

2024年自行监测方案_01.jpg

2024年自行监测方案_02.jpg

2024年自行监测方案_03.jpg

2024年自行监测方案_04.jpg

2024年自行监测方案_05.jpg

2024年自行监测方案_06.jpg

2024年自行监测方案_07.jpg

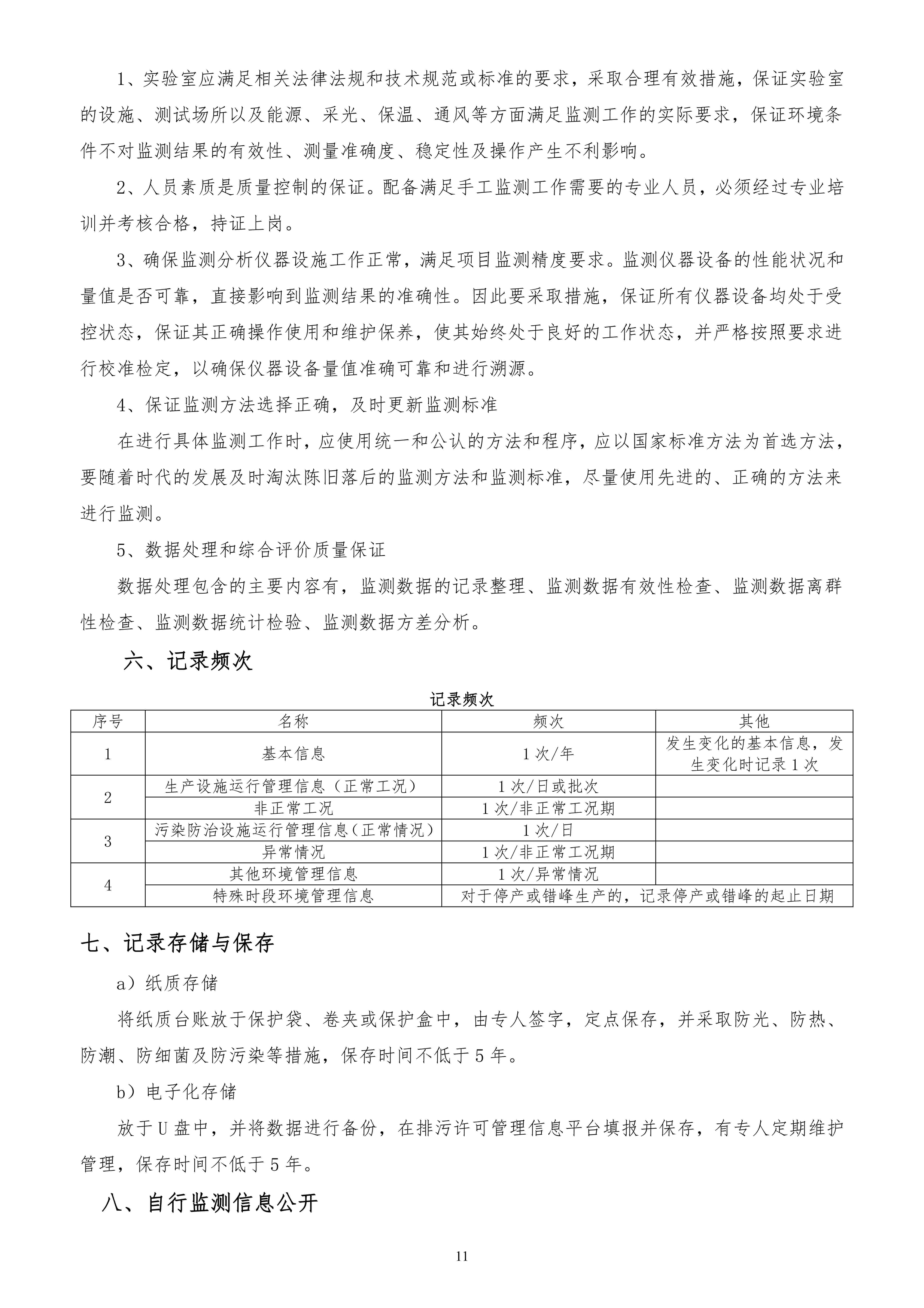
2024年自行监测方案_08.jpg

2024年自行监测方案_09.jpg

2024年自行监测方案_10.jpg

2024年自行监测方案_11.jpg

联系我们

吉林金钢钢铁股份有限公司

地址:吉林省四平市铁西区红嘴路18号


联系电话:0434- 6060700

服务热线:0434- 6060700

Copyright © 2019 JILIN JINGANG IRON AND STEEL CO., LTD.
吉林金钢钢铁股份有限公司 吉ICP备19003901号