2026年自行监测方案
2026-01-17

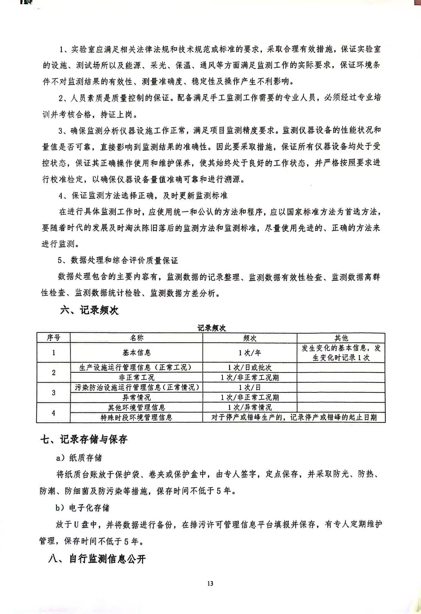
1.jpg2.jpg3.jpg4.jpg5.jpg6.jpg7.jpg8.jpg9.jpg10.jpg11.jpg12.jpg13.jpg14.jpg15.jpg

联系我们

吉林金钢钢铁股份有限公司

地址:吉林省四平市铁西区红嘴路18号


联系电话:0434- 6060700

服务热线:0434- 6060700

Copyright © 2019 JILIN JINGANG IRON AND STEEL CO., LTD.
吉林金钢钢铁股份有限公司 吉ICP备19003901号